网站首页
关于我们
产品展示
应用案例
荣誉资质
新闻中心
在线留言
联系我们
荣誉资质
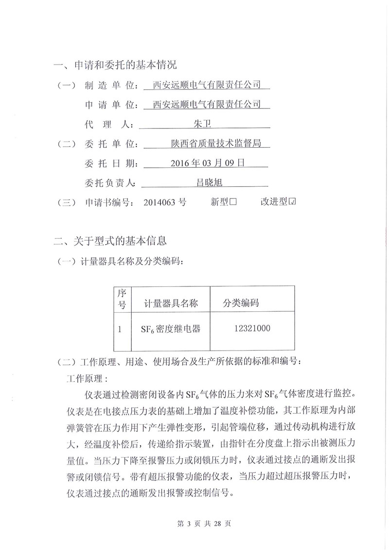
SF6密控器 型式评价报告 LX1607001
发布日期:2022-08-22 12:11 浏览次数:
上一篇:
远传SF6气体压力传感器+SF6密度显示仪 LY20070312T
下一篇:
SF6密度继电器 型式试验报告1.0级 LB19040086T
上一篇:
远传SF6气体压力传感器+SF6密度显示仪 LY20070312T
下一篇:
SF6密度继电器 型式试验报告1.0级 LB19040086T
首页
电话
微信
地图
X
截屏,微信识别二维码
微信号:
15353146455
(点击QQ号复制,添加好友)
微信号已复制,请打开微信添加咨询详情!